芯片资讯
你的位置:DATEL半导体IC芯片模块采购平台 > 芯片资讯 > 设计方案分享:485接口EMC电路设计(一)
设计方案分享:485接口EMC电路设计(一)
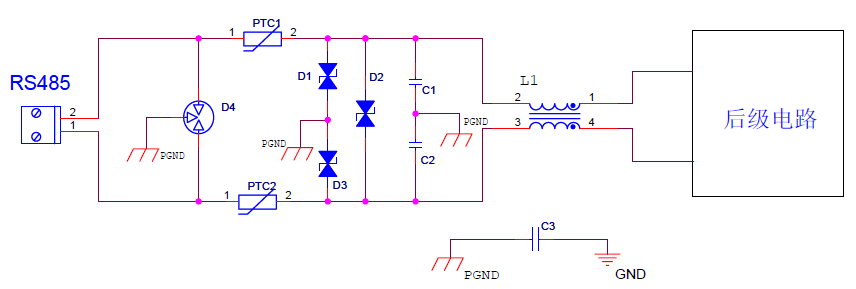
- 发布日期:2024-11-18 07:48 点击次数:101 原理图 1 RS485接口6KV防雷电路设计方案
RS485接口防雷电路
接口电路设计概述:
RS485用于设备与计算机或其它设备之间通讯,在产品应用中其走线多与电源和功率信号等混合在一起,存在EMC隐患。
本方案从EMC原理上,进行了相关的抑制干扰和抗敏感度的设计,从设计层面解决EMC问题。
2 电路EMC设计说明
电路滤波设计要点:
L1为共模电感,共模电感能够抑制衰减共模干扰以及单板内外的干扰,从而提高产品的抗干扰能力。
同时它还能减小通过429信号线对外的辐射,共模电感阻抗选择范围为120Ω/100MHz~2200Ω/100MHz,典型值选取1000Ω/100MHz。
C1、C2为滤波电容,给干扰提供低阻抗的回流路径,能有效减小对外的共模电流,同时对外界干扰能够滤波。
电容容值选取范围为22PF~1000pF,典型值选取100pF;若信号线对金属外壳有绝缘耐压要求,那么差分线对地的两个滤波电容需要考虑耐压。
当电路上有多个节点时要考虑降低或去掉滤波电容的值。C3为接口地和数字地之间的跨接电容,典型取值为1000pF,C3容值可根据测试情况进行调整。
电路防雷设计要点:
为了达到IEC61000-4-5或GB17626.5标准, 芯片采购平台共模6KV,差模2KV的防雷测试要求,D4为三端气体放电管组成第一级防护电路,用于抑制线路上的共模以及差模浪涌干扰,防止干扰通过信号线影响下一级电路。
气体放电管标称电压VBRW要求大于13V,峰值电流IPP要求大于等于143A。峰值功率WPP要求大于等于1859W。PTC1、PTC2为热敏电阻组成第二级防护电路,典型取值为10Ω/2W。
为保证气体放电管能顺利的导通,泄放大能量必须增加此电阻进行分压,确保大部分能量通过气体放电管走掉。
D1~D3为TSS管(半导体放电管)组成第三级防护电路,TSS管标称电压VBRW要求大于8V,峰值电流IPP要求大于等于143A;峰值功率WPP要求大于等于1144W。
3 接口电路设计备注
如果设备为金属外壳,同时单板可以独立的划分出接口地,那么金属外壳与接口地直接电气连接,且单板地与接口地通过1000pF电容相连。
如果设备为非金属外壳,那么接口地PGND与单板数字地GND直接电气连接。
相关资讯
- 数字滤波器设计:从理论到实践的关键步骤2025-09-27
- 国产芯片MCU极海推出APM32F035电机控制专用 MCU无电解电容变频控制方案2025-09-26
- 中国 Chiplet 芯粒产业全景整理:设计公司、封装专利、技术工艺及相关企业2025-08-28
- Cyclone系列FPGA:高性能可编程逻辑解决方案的技术解析与应用场景2025-08-25
- 电子电路元器件套装与原理图解析:芯片分销商模式如何赋能电子设计2025-05-06
- 基于LED背光照明设计方案的利与弊分析2024-11-23
